【協會公告】映画の撮影のために三峽老街を訪れてくださった有名な日本の監督、弘木隆一氏とその映画スタッフに心より感謝申し上げます。
【協會公告】由胡瓜、陳亞蘭、歐漢聲主持的「週末最強大-三峽老街篇 第一集」將於1/31(六)晚上8點於華視正式播出,宣傳片搶先看 !
【協會轉發】三峽區公所預計於2/2-2/6進行三峽老街地磚零星修繕,施工期間老街會進行交通管制,敬請各位店家夥伴若需進貨,務必避開上述時段 !
【老街之光】賀!三峽民權老街商圈協會會員店家「咖啡停」,獲選新北市政府綠店之星「二星級」認證
【協會公告】賀! 三峽老街商圈榮獲「全國卓越商圈-魅力特色獎」
【協會公告】歡迎來三峽老街體驗全新的「觀光友善服務」!
【協會公告】「三峽老街遊逛說明書」遊逛老街前請務必詳閱 !
首頁
網站導覽
老街情報
最新消息
老街焦點
不實訊息澄清專區
可使用新北幣消費店家
工商服務
老街商店
老街怎麼逛
老街遊逛說明書
星座遊老街
老街必拜廟宇
老街導覽及體驗DIY
跟著阿斌理事長遊老街
三峽怎麼玩
老街周邊自然景點
老街周邊人文景點
老街獨有特殊節慶
三峽觀光導覽地圖
交通與住宿
如何來三峽老街
老街附近停車(小客車)
老街附近停車(遊覽車)
老街周邊住宿
友善服務2.0
友善服務總覽
借用廁所
免費WIFI
提供熱水
行李寄放
手機充電
可換尿布
哺乳空間
寵物友善
日本語が通じる店
English OK
粵語諮詢
Tư vấn du lịch
中文旅遊諮詢
老街說故事
三角湧傳奇
老街風華
三峽藍染
三峽老街漫遊趣
老街新未來
老街/協會獲獎紀錄
協會二三事
協會服務台
理事長的話
協會活動紀錄
協會文件夾
老街影音館
協會發行
歷屆協會組織
首頁
網站導覽
首頁
協會二三事
協會文件夾
會員大會招開事務
第六屆第三次會員大會
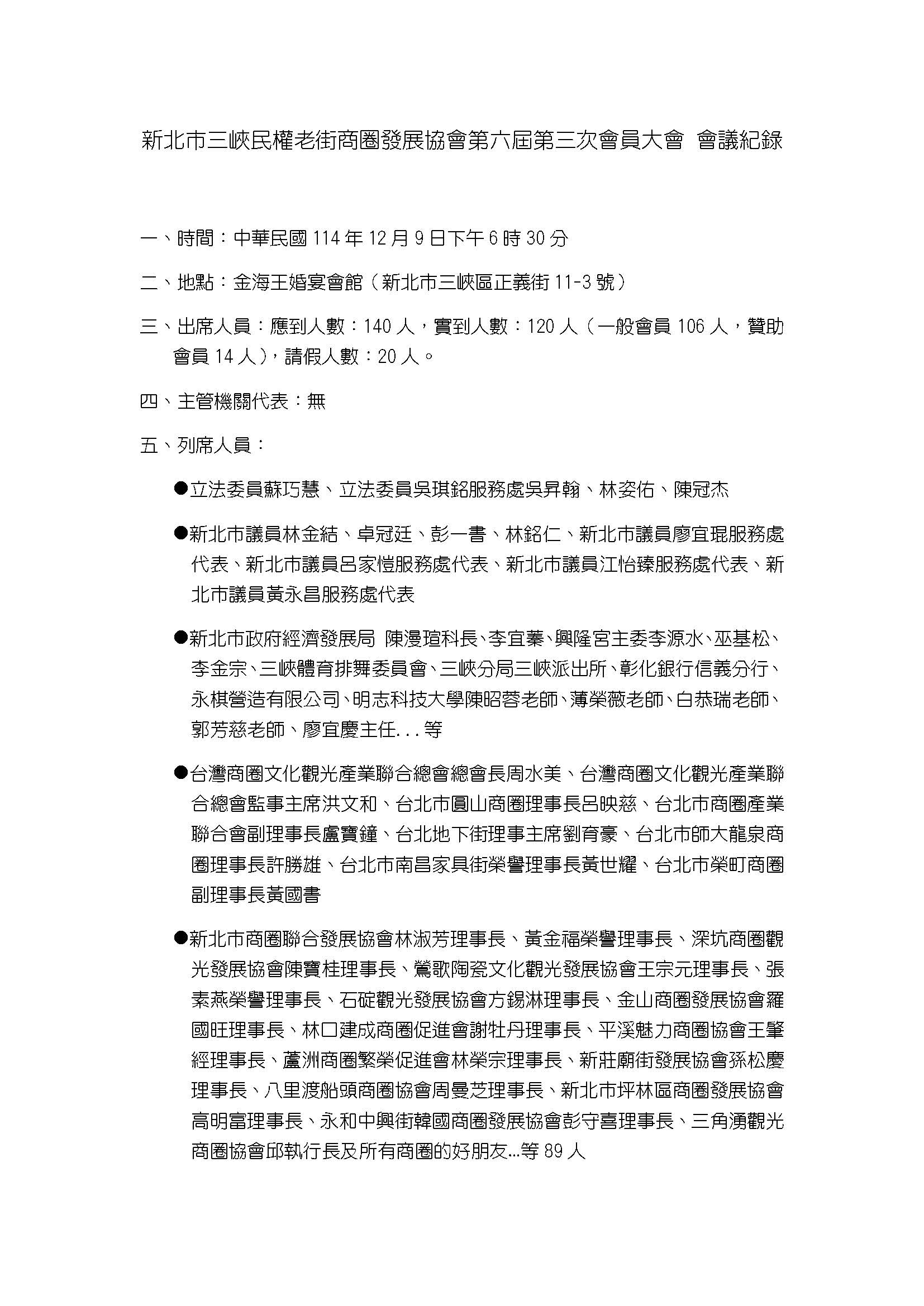
第六屆第三次會員大會 會議記錄
第六屆第三次會員大會 會議記錄
三峽老街內商店 ( 民權街37號-147號、仁愛街 )
老街必買特產
老街必吃美食
老街必遊藝文
老街必逛生活
祖師廟周邊商店 ( 包含長福街、清水街、中山路 、民權街1-36號 )
祖師廟必買伴手
祖師廟必吃美食
祖師廟必逛生活
三峽市場周邊商店 ( 包含民生街、和平街、文化路等 )
三峽人推薦美食
三峽人推薦商店
章程及協會事務
會員大會招開事務
第六屆第三次會員大會
第六屆第三次會員大會 會議記錄
第六屆第三次會員大會 大會手冊
第六屆第二次會員大會
第六屆第二次會員大會 會議紀錄
第六屆第二次會員大會 大會手冊
第六屆第一次會員大會
第六屆第一次會員大會 會議記錄
第六屆第一次會員大會 大會手冊
第五屆第三次會員大會
第五屆第二次會員大會
第五屆第一次會員大會
第六屆協會組織 - 2024年
第五屆協會組織 - 2021年
第四屆協會組織 - 2019年
第三屆協會組織 - 2017年
第二屆協會組織 - 2015年
第一屆協會組織 - 2013年
章程及協會事務
會員大會招開事務
第六屆第三次會員大會
第六屆第三次會員大會 會議記錄
第六屆第三次會員大會 大會手冊
第六屆第二次會員大會
第六屆第二次會員大會 會議紀錄
第六屆第二次會員大會 大會手冊
第六屆第一次會員大會
第六屆第一次會員大會 會議記錄
第六屆第一次會員大會 大會手冊
第五屆第三次會員大會
第五屆第二次會員大會
第五屆第一次會員大會